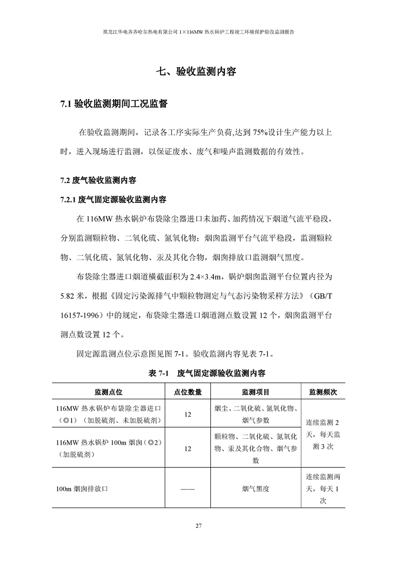
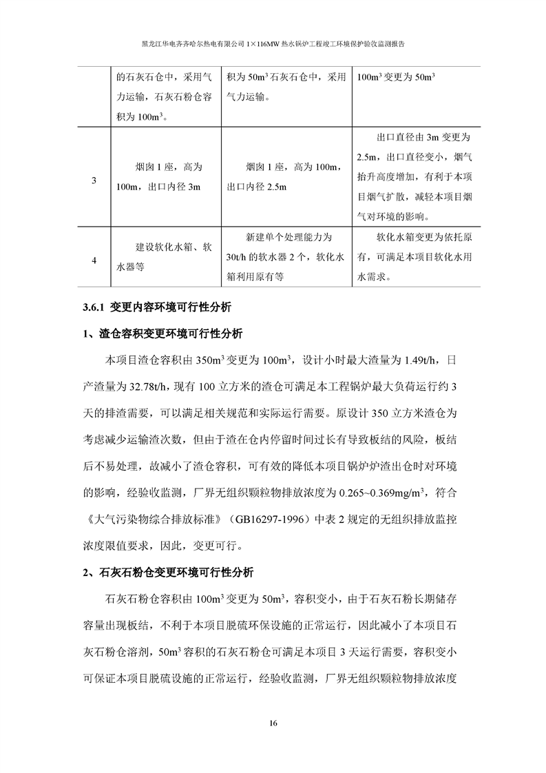
来源:环保局 时间:2018-04-12
现收到关于黑龙江华电齐齐哈尔热电有限公司1×116MW热水锅炉工程竣工环境保护自主验收材料,现予以公示。
竣工日期为2015年12 月7 日,公示期为自本信息发布日起二十个工作日。公示期间如有反馈意见,请向企业或环境管理部门反映。
联系方式:0452-2682077
黑龙江华电齐齐哈尔热电有限公司